要点内容 TL; DR

  • Grass是如何在一众DePIN项目中脱颖而出的?

核心因素是没有门槛的零撸,用户是基石,其他因素都是杠杆

Grass以“技术+模式”双引擎突破DePIN内卷——通过零知识证明和Solana Layer2架构确保数据真实性,解决AI行业“脏数据”痛点;同时用“带宽挖矿→ 积分激励”模式将250万用户转化为数据节点,形成供给端碾压优势。

叠加AI数据需求暴涨、Solana和DePIN火爆、合理的运营手段等因素,造就了AI数据类DePIN领军者的地位。

  • Grass后续参与需要关注哪些因素?

短期看技术落地:2025年去中心化过渡能否成功;

中期看需求验证:AI企业采购数据规模;

长期看合规博弈:数据隐私与所有权规则。

当前最大风险在于“代币狂欢掩盖需求真空”——若未来未能实现AI客户订单放量,完美商业飞轮恐从“数据-资本”的正循环,退化为供给端泡沫。

报告约12000字,预计阅读时间10分钟(本报告由 DePINOne Labs 出品,转载请联系我们)

1. 行业背景

当DePIN的算力民主化遇上AI的数据困境,一场数据平权运动悄然爆发。

DePIN通过代币经济整合全球闲置资源(算力、存储、带宽),构建分布式基础设施网络;与此同时,AI产业面临数据的结构性短缺,巨头垄断、隐私争议与孤岛壁垒,导致80%数据价值未被释放。

未来的AI竞争,本质是数据获取效率与伦理合规性的双重博弈,而DePIN提供了技术最优解。

Grass的颠覆性,正在于这二者的融合实现。

1.1 DePIN:重构基础设施的全球范式

定义与核心逻辑

近年来,随着区块链技术的成熟和 Web3 理念的兴起,各行各业都在探索去中心化的转型路径。DePIN正是这一趋势在基础设施领域的体现。DePIN(全称 Decentralized Physical Infrastructure Networks,去中心化物理基础设施网络)是一种通过区块链技术整合全球分散物理资源(如算力、存储、带宽、能源等)的新型经济模型。

其核心逻辑在于:通过代币激励驱动社区贡献闲置资源,构建去中心化的基础设施网络,取代传统中心化服务商的高成本、低效率模式。

行业驱动力

相比中心化的模式,对物理基础设施的去中心化改造,在成本结构、治理模式、网络韧性、生态扩展性等层面均有更大的优势。

Grass深度研报:DePIN亮眼明星,扩张中的AI数据银行 image 0

细分领域与典型案例

根据Messari的定义,DePIN涵盖物理基础设施(如无线网络、能源网络)数字资源网络(如存储、计算)两大类别,并通过区块链技术实现供需匹配和激励机制。

  • 物理基础设施:以Helium(去中心化无线网络)为代表,通过社区部署热点设备构建全球覆盖的通信网络;
  • 数字资源网络:包括Filecoin(去中心化存储)、Aethir(分布式计算)等,通过整合闲置资源形成共享经济模式。

市场潜力

根据Messari数据,截至2024年,全球DePIN设备数量已突破1300万台,市场规模达500亿美元,但渗透率不足0.1%,未来十年有望增长100–1000倍

2024年,DePIN赛道总市值达500亿美元,涵盖350多个项目,年增长率超过35%。

其核心驱动力在于资源效率提升(如闲置带宽利用)和需求爆发(如AI对算力与数据的需求)的双边效应。

当然,去中心化网络的扩展性、数据隐私和安全验证仍是 DePIN 发展的关键挑战。

1.2 AI数据需求:爆发增长与结构性矛盾

“数据是新时代的石油 (Data is the new oil)”

AI 数据的获取和处理是人工智能发展的核心驱动力,特别是在训练大型语言模型(如 GPT)和生成式神经网络(如 MidJourney)时。

AI 模型的性能和效果,很大程度上取决于训练数据的质量和数量。高质量、多元化和地理代表性的数据对 AI 模型的性能至关重要。

数据需求规模与特征

  • 量级跃升:以GPT-4为例,训练需45TB以上文本数据,而生成式AI的迭代速度要求数据实时更新与多样化;
  • 成本占比:AI开发中数据采集、清洗与标注成本占总预算的40%以上,成为商业化核心瓶颈;
  • 场景分化:自动驾驶需高精度传感器数据,医疗AI依赖隐私合规的病例库,社交AI依赖用户行为数据。

传统数据供给痛点

  • 数据壁垒:核心企业/主体等巨头控制广泛数据源,中小开发者面临高门槛与不公平定价;
  • 数据孤岛:数据往往分散在不同的机构和企业手中,数据共享和流通面临诸多障碍,导致数据资源无法充分利用
  • 数据隐私:数据采集常涉及隐私与版权争议,如Reddit API收费事件引发开发者抗议;
  • 低效流通:数据孤岛与标准化缺失导致重复采集,全球数据利用率不足20%;
  • 价值链中断:创造数据的个体贡献者,无法在后续数据的使用中获利。

DePIN的破局路径

  • 分布式数据采集:通过节点网络抓取公开数据(如社交媒体、公共数据库),降低数据采集的成本,提高数据采集的效率和规模;
  • 提升数据质量和多样性:通过 DePIN 激励机制,可以吸引更多参与者贡献数据,从而提高数据的质量和多样性,提升 AI 模型的泛化能力。
  • 去中心化清洗与标注:社区协作完成数据预处理,结合零知识证明(ZK)确保数据真实性;
  • 代币化激励闭环:数据贡献者获得代币奖励,需求方以代币购买结构化数据集,形成供需直接匹配

Grass 项目 正位于 DePIN 与 AI 数据产业的交叉路口,创新性地将 DePIN 理念应用于 AI 数据采集领域,构建了一个去中心化的数据抓取网络,旨在为 AI 模型训练提供更经济、更高效、更可靠的数据来源。

在接下来的章节中,我们将深入剖析 Grass 项目的具体机制、技术特点、应用场景以及未来发展前景。

Grass深度研报:DePIN亮眼明星,扩张中的AI数据银行 image 1

2. 项目基本信息

Grass的迅速扩张离不开其极低的参与门槛。让每个用户都可以成为AI数据的‘矿工’,用闲置带宽兑换未来红利。

Grass通过DePIN架构构建去中心化数据抓取网络,为AI训练提供高性价比、高多样性的数据源。用户仅需安装客户端即可贡献带宽获取代币奖励 — — 上线一年吸引超250万节点,代币首发10天涨幅超5倍,验证其商业逻辑。

项目获Polychain、Hack VC等顶级资本押注,依托Solana高性能链实现数据确权与流转。

当前团队匿名性还存有争议,数据处理的去中心化进展有待跟进。

2.1 业务范围

Grass 是一个 DePIN 项目,通过用户设备的未使用带宽,收集和验证互联网数据,特别为人工智能(AI)开发提供支持。

其核心是通过住宅代理网络(residential proxy network),允许公司使用用户的互联网连接,来访问和抓取不同地理位置的互联网数据,这对于 AI 模型训练需要多样化和地理代表性的数据非常有用。

  • 解决的问题:传统网络抓取通常由集中式系统完成,效率低下且容易出现错误或偏见。Grass 旨在通过去中心化方式提供可靠、验证的互联网数据,且去中心化用户提供的数据天然具有多样性、多地区发布、实时的特点。
  • 愿景与使命:Grass 的愿景是创建一个去中心化的互联网数据层,数据以信任最小化的方式收集、验证和结构化。其使命是赋予用户贡献数据层的权力,并通过奖励机制激励参与。
  • 用户参与方式:用户只需三步即可开始:访问 Grass 官网,安装扩展程序/客户端,连接并开始赚取 Grass Points。这种贡献带宽以赚取奖励的方式,为普通用户提供了一个分享 AI 增长红利的机会。

总结来说,Grass的关键特征与优势在于:去中心化网络抓取数据成本低,数据多样性更丰富;用户通过贡献带宽赚取奖励,实现数据价值回归;使用区块链技术验证数据,确保数据的透明度和可靠性。

2.2 发展历程

概念阶段:2022 年中期,项目由 Wynd Labs 提出概念。

开发阶段:2023 年初开始产品构建,标志着项目进入实际开发阶段。

种子轮融资:2023 年,Grass 完成 350 万美元种子轮融资,由 Polychain Capital 和 Tribe Capital 领投,总计 450 万美元(包括由 No Limit Holdings 领投的种子前轮)。

用户测试:2023年底,推出Chrome浏览器扩展程序,开始用户测试,吸引早期用户参与。

里程碑:2024 年 4 月,项目宣布超过 200 万连接节点设备,正在快速增长中。根据 DePIN Scan 的数据,截至 2025 年 3 月,其活跃用户已超过 250 万。

首次空投:2024 年 10 月 21 日宣布进行首次空投,分配 1 亿枚 GRASS 代币(10% 总供应量),奖励早期用户。

上线交易所:2024年10月28日上线OKX等交易所,上线10天价格从$0.6到$3.89,稳步上涨翻了大约5倍

当前状态:项目继续扩展,正进行第二阶段用户挂机激励;计划推出 Android 和 iPhone 移动应用,以增加网络规模和用户参与度。

2.3 团队情况

根据Rootdata数据,Grass 由Wynd Labs开发,创始人是 Andrej Radonjic,他是 Wynd Labs 的 CEO,拥有约克大学数学与统计学硕士学位和麦克马斯特大学工程物理学士学位。

团队成员均来自 Wynd Labs,专注于区块链和 AI 技术开发,具备相关领域经验。但具体成员信息未广泛公开,仅 Radonjic 的身份被披露。

根据 Tracxn,Wynd Labs 成立于 2022 年,核心产品即为Grass。

团队背景显示了在区块链和 AI 领域的专业能力,但信息透明度不足可能影响投资者和用户的信任。Radonjic 的经验为项目提供了信誉,但其他成员的匿名性可能引发担忧。

2.4 融资与重要合作伙伴

投资者与支持

种子轮:2023 年完成 350 万美元种子轮融资,由 Polychain Capital 和 Tribe Capital 领投。根据 Rootdata,种子轮后总融资达到 450 万美元,包括由 No Limit Holdings 领投的种子前轮。

A 轮融资:2024 年 9 月完成 A 轮融资,由 HackVC 领投,Polychain、Delphi、Lattice 和 Brevan Howard 参与,金额未披露。

投资者支持:HackVC、Polychain、Delphi、Lattice 和 Brevan Howard 等都是行业内比较知名的投资者。获得他们的支持也显示了项目在行业内的认可度。

合作伙伴

区块链平台:基于 Solana 网络构建,项目利用 Solana 的高性能和可扩展性。

目前未明确提及与 AI 公司或其他项目的具体合作,但 Solana 网络的生态系统可能为未来合作提供机会。

3. 项目技术解析

Grass 试图将数据价值从大科技公司重新分配给普通用户。

Grass 技术架构中的节点网络、ZKP 处理创新、数据账本,三者构成闭环工作流,从采集、验证到交付全链条去中心化,较好地支持了其去中心化愿景,

然而,当前集中式操作需解决,技术实施是否能平稳落地仍需追踪。

3.1 核心技术架构:Sovereign Data Rollup

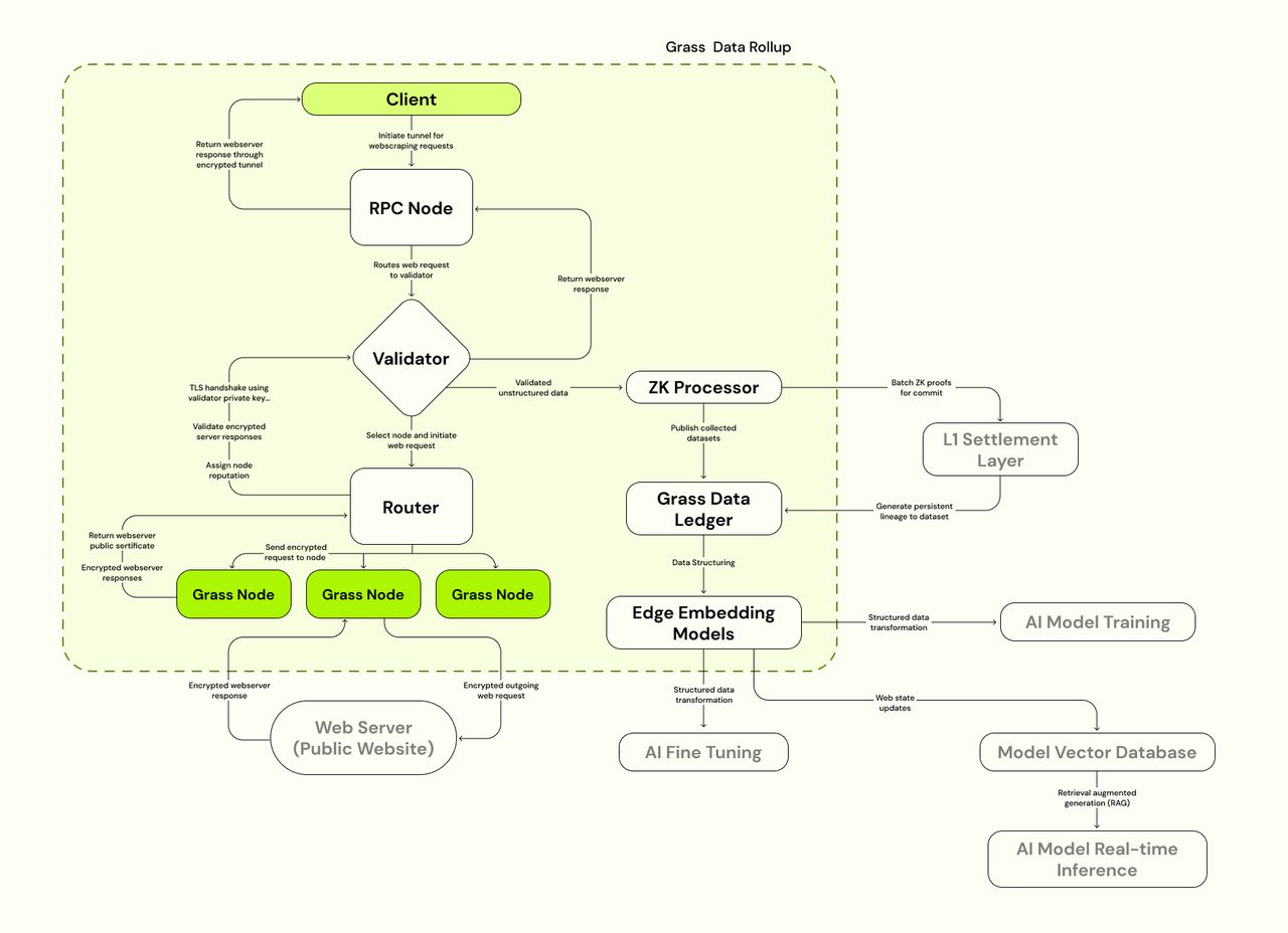
Grass正在建造第一个主权数据汇总。它通过全球分布的Grass节点网络简化了数据采购和转换,从而使AI通用结构化Web数据访问。基础架构由Solana上的专用数据Rollup支持,旨在管理数据的完整生命周期 — — 资料来源、处理、验证和数据集构建。该架构围绕以下组件展开:

Grass深度研报:DePIN亮眼明星,扩张中的AI数据银行 image 2

拆解Grass 的技术架构中的核心组件:

节点网络

  • 由验证器、路由器、Grass节点三层构成。
  • 用户通过安装浏览器扩展程序/桌面端应用来分享未使用的互联网带宽,构成一个个Grass节点,并集合形成全球分布式网络。目前Grass已经有超过250万节点,覆盖超过 190 个国家,每天抓取约 100TB 数据,为 AI 开发提供多样化、地理代表性的数据源。
  • Grass 路由器将 Grass 节点连接到 验证器。路由器负责节点网络并中继带宽。
  • 验证者接收、验证和批量处理路由器分发的交易。然后,他们生成 ZK 证明以在链上检查会话数据。当前阶段,数据收集由集中式系统处理,未来计划通过 Layer 2 网络实现去中心化。

零知识证明(ZK)处理器

  • Grass 使用零知识证明验证数据来源,确保数据隐私和完整性。ZK 处理器生成链上证明,验证数据来源并追踪其生命周期,增强数据可信度。如Donovan Choy 所说,ZKP 的应用解决了传统网络抓取的信任问题,为 AI 数据市场提供了透明性。

数据账本

  • Grass Data Ledger 是被抓取的数据与 L1 结算层之间的链接。数据通过 Grass 的 Layer 2 网络(基于 Solana)记录在区块链上,形成“主权数据卷”(Sovereign Data Rollup)。这确保了数据的透明性和可追溯性,支持 AI 开发者高效访问结构化数据集。

Grass深度研报:DePIN亮眼明星,扩张中的AI数据银行 image 3

3.2 技术突破与合理性

在Grass对外披露的架构中,每一层都有技术亮点。

  • 将 DePIN 概念应用于网络数据抓取,填补了 AI 数据收集的去中心化空白。这是 DePIN 在数据基础设施领域的首次大规模应用。
  • 使用 ZKP 验证数据来源,解决了传统集中式抓取的隐私和信任问题,这是其技术亮点之一。
  • 构建 Layer 2 网络以处理高吞吐量数据交易,充分利用Solana 的低成本和高效率优势。
  • 此外,Grass计划于 2025 年第一季度推出的“实时上下文检索”(Live Context Retrieval)技术,这将进一步增强其为时间敏感的AI模型提供实时数据的能力。

Grass 的技术设计不仅仅局限于单层面的亮点,而是形成了一个完整的解决方案,支持其技术愿景。

Grass的愿景是创建一个去中心化的互联网数据层,为 AI 开发提供可靠、可信的数据源。

  • 节点网络的规模可以支持其多样化数据源的提供,符合去中心化、民主化的原则。
  • ZKP 的隐私保护能力确保用户数据安全,增强用户信任。
  • Layer 2 网络的部署计划将提升网络效率和可扩展性,支持大规模数据处理需求。

然而,当前仍处于测试阶段,数据收集由集中式系统处理,可能限制其完全去中心化的实现。需关注未来 Layer 2 网络的部署进展,以确保愿景的实现。

4. 商业模式飞轮

Grass呈现了一个近乎完美的商业飞轮。飞轮转得动供给,却带不起需求。

供给侧:250万节点日均抓取100TB原始数据,经ZK验证后形成合规数据集;

需求侧:AI企业按需采购,收益通过代币反哺生态,完成“带宽→数据→现金流”的炼金术。(需求端尚未验证 — — AI企业是否会为去中心化数据买单,仍待规模化订单证明。)

4.1 商业模式闭环:充分利用代币激励

Grass 的商业模式可以概括为:用户贡献带宽以获得Grass Points奖励 → 刮取网页公共数据资源 → AI 企业购买数据 → 收益通过代币分配形成闭环。

用户贡献带宽

  • 用户通过安装扩展程序/桌面端应用分享带宽,推荐好友提供 20% 直接奖励和二级、三级 10%、5% 奖励。
  • Grass Points 基于带宽使用、地理位置等因素计算,未来计划增加基于里程碑和在线时间的奖励方式。

刮取网页公共数据资源

  • Grass 节点利用用户未使用的带宽和中继流量,以便网络可以抓取公共 Web 数据。
  • Grass 的住宅代理网络为 AI 开发者提供了多样化和地理代表性的数据源

AI 企业购买数据

  • AI 公司通过 Grass 网络购买结构化数据集,用于模型训练。

收益闭环

  • 网络收入通过 GRASS 代币分配给用户,形成可持续的激励机制。Grass Points 可转换为 GRASS 代币,总供应量 10 亿枚,社区分配 3 亿枚代币用于未来激励和路由器奖励,确保长期发展。
  • 代币可用于质押给路由器支持网络流量,并通过网络活动赚取奖励。

Grass深度研报:DePIN亮眼明星,扩张中的AI数据银行 image 4

4.2 模式创新与成功之处

Grass的商业模式中最大的创新点是通过推荐系统和代币奖励,形成正反馈循环。当然,这也是大部分DePIN项目的共同之处。

Grass 试图将数据价值从大科技公司重新分配给普通用户。将 DePIN 模式应用于 AI 数据市场,创造用户被动收入机会,颠覆传统集中式代理网络(如 Luminati、Honeygain)的盈利模式。

其商业模式的成功与以下任一因素都密不可分:

  • 用户参与度高:截至 2025 年 3 月,超过 250 万用户,显示易用性和社区吸引力。
  • 市场契合度:AI 数据需求快速增长,Grass 填补了去中心化数据层的空白,符合行业趋势。
  • 经济激励:通过代币奖励和推荐系统,形成正反馈循环,吸引更多用户参与。

4.3 飞轮风险

与绝大部分DePIN项目一致,供需商业飞轮的薄弱之处在于需求端。

代币激励的模式让项目较容易地实现了供给端的聚集,但是海量的数据是否能做好清洗和处理,使其成为B端愿意为之付费的标准产品,我们目前还没有看到官方给出的结果。

在Grass项目的设计中,他们将参与AI数据集的提供和分析准备两个环节。让需要广泛用户文本数据的 AI 公司(或发现跟踪媒体情绪有用的企业)可以通过 Grass 作为中介从用户手中那里购买,而不是从大型科技公司那里购买它。

我们期待未来进一步看到需求环节交付的实现。

Grass深度研报:DePIN亮眼明星,扩张中的AI数据银行 image 5

另外需要注意的风险是,Grass 的模式为用户提供了分享 AI 增长红利的机会,但需注意数据隐私风险和去中心化过渡的执行力。

5. 经济模型

当资本盛宴退潮后,DePIN代币究竟是AI数据的硬通货,还是击鼓传花的筹码?

Grass价格暴涨主要得益于较大的用户基数、交易所上市和DePIN市场的火爆情绪,叠加运营上的用户激励和社区参与快速扩展用户基础。

但需关注早期投资者解锁和空投争议的影响,以及需求侧验证是否能支持长期发展问题。

5.1 通证模型

Grass 的代币经济模型基于其原生代币$GRASS,总供应量固定为 10 亿枚。

根据其GitBook 文档,代币分配情况如下:

  • 社区:30%(3 亿枚),包括:
  • 未来激励:1.7 亿枚,用于追溯性计划奖励早期贡献者和为网络创建有价值内容或工具的开发者。
  • 路由器奖励:3000 万枚,用于激励路由器支持网络流量,减少延迟。
  • 首次空投:1 亿枚(10% 总供应量),2024 年 10 月 28 日分配,奖励超过 250 万用户。
  • 基金会与生态系统增长:22.8%(2.28 亿枚),由基金会持有,用于支持网络运营、升级、合作伙伴关系和研发。
  • 早期投资者:25.2%(2.52 亿枚),有 1 年锁定期和 1 年归属期,确保长期承诺。
  • 团队:22%(2.2 亿枚),有 1 年锁定期和 3 年归属期,激励团队长期发展 。

代币用途包括:

  • 奖励:激励用户贡献带宽和推荐他人。
  • 质押:用户可将 GRASS 代币质押给路由器,支持网络流量,赚取奖励,无最低期限,解质押需 7 天锁定期 。
  • 治理:代币持有者可参与网络决策,包括投票提案和合作伙伴选择 。

Grass深度研报:DePIN亮眼明星,扩张中的AI数据银行 image 6

5.2 代币市场分析

Grass 项目的代币$GRASS于 2024 年 10 月 28 日通过首次空投发行,初始价格约为 0.64 美元。

随后,币价在 2024 年 11 月 7 日达到历史高点3.90 美元,增长超 500%,主要得益于空投吸引大量用户和在 Bybit、Gate.io、Bitget 等主要交易所上市。后面两个月期间,持续在2–4美元之间震荡调整,币价相对。

2025 年初价格有所回落,3月初又有一波回升。

截至 2025 年 3 月 28 日,GRASS 代币价格约在 1.6 美元,市值约 4.5 亿美元,24 小时交易量为 5,163 万美元 (CoinMarketCap)。流通供应量为 2.43905 亿枚,显示部分代币尚未解锁。

Grass深度研报:DePIN亮眼明星,扩张中的AI数据银行 image 7

相较同时期上所的其他项目,Grass的币价无疑是表现相当亮眼的那一个了:上线10天翻5倍;半年持续维持较稳定的高价。

上市价格暴涨原因

GRASS 代币自发行以来,特别是在 2024 年 10 月和 11 月,经历了显著的早期暴涨,最高达到 3.90 美元 (CoinMarketCap),主要驱动因素包括:

  • 庞大的用户基础:2024 年 10 月 28 日的首次空投分配 1 亿枚代币,空投覆盖超过250 万用户,极大地增加市场流动性。
  • 首个网络DePIN项目代币:相较于传统DePIN项目参与的高门槛,以Grass为首的网络挂机项目大大降低了用户的参与门槛,在这批项目中,Grass是第一个进行TGE的,同时也打破了较长一段时间没有DePIN项目ICO的僵局。
  • 交易所上市:代币在 Bybit、Gate.io 和 Bitget 等主要交易所陆续上市,增加了交易量和投资者兴趣。
  • 行业市场情绪:DePIN 和 AI 相关项目的热潮推动了投资者信心,特别是在 2024 年第四季度。 CryptoRank.io 指出,Solana 生态系统的活跃度也促进了价格上涨。
  • 质押机制:Grass的质押机制为用户提供了丰厚的收益。2024年底用户质押的总量达2700万 GRASS,占总供应量的35%。相较于行业平均水平的APR,Grass的43.69%年化收益率无疑吸引了众多投资者的视线。随着质押需求的增加,市场中对Grass未来增长的乐观预期愈发明显。

运营促成因素

Grass 的运营策略在价格维持中也起到关键作用,具体可取之处包括:

  • 用户激励机制:通过推荐系统(20% 直接奖励,二级和三级 10% 和 5%)快速扩展用户基础,截至 2025 年 3 月超过 250 万用户。
  • 社区参与度:积极的社区活动和透明的进展更新增强了市场信心,例如通过 X 帖子持续分享里程碑。
  • 技术进展和市场预期:计划推出 Android 和 iPhone 移动应用,以及 Layer 2 网络的部署,吸引更多投资者。 Bitget News 提到,2025 年路线图的公布进一步推动了价格上涨。

发展风险

  • 当前币价由供给端狂热驱动(低流通盘+交易所上线效应),而非真实AI数据采购需求;
  • 质押APY高达68%的虚假繁荣,实为代币通胀的隐性成本;
  • 47.2%代币由团队和早期投资者持有(2.2亿+2.52亿),2025年起逐步解锁,若需求端未同步爆发,可能引发抛压。

6. 项目生态解析

Grass 在AI数据和基于闲置网络的DePIN项目中处于领先地位,竞争优势明显。

DePIN 和 AI 数据领域潜力较大,行业增长空间广阔;Solana 生态支持其扩展。

6.1 横向对比(竞争分析)

据不完全统计,当前DePIN行业的项目已超过600个,总市值超过160亿美元。在2024年年末3个月中,Grass连续在Rootdata的DePIN项目热度榜单中占领榜首。

太多的项目我们无法一一列举,这里选择3个代表性项目进行对比:计算领域市场龙头项目Filecoin、无线传输领域市场龙头项目Helium,以及跟Grass领域最接近且同样完成TGE的项目Nodepay。

Filecoin:Filecoin 提供去中心化存储,用户可出租未使用的存储空间,基于 Filecoin 区块链,使用 FIL 代币。截至 2025 年 3 月 5 日,约有 1,500 名活跃矿工,市场资本化约 25 亿美元。

Helium:Helium 是一个去中心化无线网络,主要服务于物联网设备,用户通过设置热点提供覆盖,使用 HNT 代币。截至 2025 年 3 月 5 日,拥有超过 200,000 个活跃热点,市场资本化约 2 亿美元。

Nodepay:Nodepay 是一个网络挂机平台,用户可贡献带宽支持 AI 训练,并提供用户反馈,赚取 NC 代币。市场资本化约 1,000 万美元。

Grass深度研报:DePIN亮眼明星,扩张中的AI数据银行 image 8

服务提供:Grass 和 Nodepay 均专注于 AI 数据收集,但 Grass 更专注于带宽贡献,Nodepay 增加用户反馈功能;Filecoin 提供存储服务,Helium 提供无线网络覆盖,服务领域差异明显。

用户贡献:Grass 和 Nodepay 依赖带宽,Filecoin 依赖存储空间,Helium 依赖热点设置,用户参与方式各异。

技术:Grass 使用 ZKP 和 Solana Layer 2,技术先进;Filecoin 使用 IPFS 和证明复制,Helium 使用自定义区块链,Nodepay 技术较少披露。

区块链:Grass 和 Nodepay 基于 Solana,扩展性强;Filecoin 和 Helium 各自独立区块链。

核心优势Grass 凭借大用户基础和 AI 聚焦领先,Filecoin 抗审查,Helium 适合 IoT,Nodepay 功能多样但技术可可信度较低。

6.2 纵向潜力(行业空间)

DePIN 和 AI 行业的增长潜力

DePIN 行业快速增长,利用区块链管理物理基础设施网络。根据 HTX Research,2023 年有 650 个项目,总市值 350 亿美元,涵盖存储、计算、AI 数据收集等子领域。

Grass 属于 AI 子领域,根据 DePIN Scan,AI 相关项目有 83 个。

AI 数据行业需求巨大,模型训练需要高质量、多样化数据,传统方法面临隐私和偏见问题。去中心化数据收集提供更安全、隐私保护的数据源,满足 AI 开发需求。研究表明,AI 市场预计未来几年将达到数万亿美元规模,数据需求持续增长。

DePIN+AI 结合创造去中心化、安全的数据收集方式,Grass 填补了 AI 数据基础设施的空白,每天抓取约 90TB 数据,符合行业趋势。

Solana 生态支持下的扩展性

Grass 基于 Solana 网络,Solana 以高性能和可扩展性著称,非常适合 DePIN 应用。Solana 的快速交易速度(每秒数千笔交易)和低费用支持 Grass 处理高数据量交易,能够增强其扩展潜力。

Solana 生态系统中还有活跃社区和工具,支持 Grass 开发和集成,Layer 2 网络计划进一步提升效率 。

目前Solana 是 DePIN 活动的主要平台,根据公开数据,Solana 上大约有 78 个 DePIN 项目(数据参考 Messari 和 DePIN Scan 等平台截至 2024 年的统计),覆盖无线通信(如 Helium)、计算资源(如 Render Network)、地理定位(如 Hivemapper)、云存储(如 GenesysGo SHDWDrive)等多个子领域。Grass 在该生态中领先贡献 250 万设备。

现阶段,Grass已拿到AI数据革命的入场券,属于先发制人的生态构建者。但是DePIN赛道马太效应初显,已逐渐有巨头携资本入场复制其模式,Grass需加速建立数据采购协议壁垒。

7. 未来展望

Grass 处于 DePIN 和 AI 的交叉浪潮巅峰,但脚下的浪可能比想象中更急。

DePIN项目普遍面临的需求端薄弱问题同样在Grass身上发生。关键问题在于能否把具有吸引力的商业画布落到实处。

7.1 项目发展路线

在 2025 年的第一次创始人研讨会上,Grass 概述了未来一年的几项关键举措。

Grass 2025 路线图的主要亮点包括多模式搜索。具体来说,该平台计划在语义上使 AI 模型能够实时从视频、音频和文本数据中搜索见解。Grass 还计划采用新的分发方法,通过移动和其他平台扩大其覆盖范围,从而简化用户访问和参与。

除此之外,该平台将弃用 Chrome 扩展,引入更强大、更高效的桌面节点。此外,它将引入Horizontal Scaling,这是一种新产品,可以进一步扩展其功能,确保持续增长和创新。

另一个关键亮点是 Sion 第 1 阶段结果。Grass 平台旨在提高网络效率,实现 60 倍的数据检索速度。

“如果您想知道 — 在 Sion 第一阶段之后的几天内,网络活动已减少到接近零,以便我们的存储合作伙伴有时间赶上。没有人这么早就预料到这种水平的能力。激动人心的时刻即将到来,“Grass 撰稿人兼 Wynd Network 联合创始人 Andrej Radonjic 最近表示。

基于Grass当前的技术基础、生态布局、市场表现,以及官方已经披露出的具体行动规划,我们可以将Grass 的未来发展路径总结为技术迭代、生态扩展、治理升级三大部分。

技术迭代

  • 节点网络轻量化与移动端部署:计划推出 Android 和 iPhone 移动应用,允许用户通过手机贡献闲置带宽,以扩大用户基础和参与度。根据 Bitget News,移动应用预计在 2025 年下半年完成测试并发布。
  • 数据质量:Grass2025 年路线图包括主权数据卷(Sovereign Data Rollup)的部署,预计在第四季度完成。
  • 去中心化过渡:Grass 计划在 2025 年底前完成向完全去中心化的过渡,部署基于 Solana 的 Layer 2 网络,使用零知识证明(ZKP)验证数据,确保隐私和安全性。这将使数据收集和验证更加去中心化,增强网络的信任和可靠性。

生态拓展

  • 数据集合作:Grass与 Ontocord 和 LAION 合作创建了 VALID 数据集,将进行进一步开发。这个包含 3000 万个音频片段、图像和文本的多模态集合是 AI 模型训练的基础,也是开发人员的重要资源。
  • 合作伙伴关系:Grass 计划与 AI 公司和其他利益相关者建立合作伙伴关系,扩大网络的实用性和采用率,吸引更多数据购买者

治理升级

  • 用户激励优化: Grass 将优化其用户激励系统,包括调整 Grass Points 的计算方式和推荐机制(20% 直接奖励,二级和三级 10% 和 5%),以增强用户参与度和留存率。
  • 社区参与:项目将通过透明的沟通和社区活动,解决过去如首次空投分配的问题,重建社区信任,维持长期发展。(首次空投因 Phantom 钱包问题引发不满,需通过后续更新修复)

综合来说,Grass 的未来发展路径清晰,聚焦于去中心化、用户扩展和技术升级,符合 DePIN 和 AI 行业的增长趋势。

然而,需关注去中心化过渡的技术复杂性和社区信任重建的挑战。如果能够成功执行上述计划,Grass 将有望保持 AI 数据基础设施的领导者地位。

7.2 风险与挑战

模式风险

Grass 的商业模式通过用户贡献带宽收集数据,卖给 AI 企业,收益用于奖励用户,形成闭环。

  • 若需求端(AI 企业购买数据)未能实现,Grass 将无法产生足够收入用于奖励用户,用户可能失去参与动力,网络规模缩小,进而影响数据收集能力,形成恶性循环,最终模式不可持续。
  • Grass 如何定价数据尚未明确,若定价过高,可能失去竞争力;若定价过低,可能无法覆盖运营成本。
  • 新数据收集技术(如合成数据)取代住宅代理,Grass 可能失去市场。根据 EnterpriseAI.news,合成数据正在兴起,可能减少对真实数据的需求。

技术风险

去中心化过渡的复杂性

  • 从集中式到去中心化的过渡涉及技术复杂性,可能面临扩展性、安全性和性能问题。Layer 2 网络的部署需确保高吞吐量和低延迟,任何技术故障可能导致网络中断。
  • 研究表明,类似项目的去中心化过渡曾因扩展性问题导致用户体验下降,Grass 需谨慎管理。

数据质量与完整性

  • 在去中心化网络中,数据由用户设备收集,需确保质量和完整性。任何数据偏见或恶意活动可能影响 AI 开发者的信任。数据质量是所有 DePIN 项目的核心挑战。
  • ZKP 的实施需确保数据来源可追溯,但可能面临效率问题,影响处理速度。

ZKP 效率与成本

  • 零知识证明的效率直接影响网络性能,研究表明,ZKP 在高数据量场景下可能增加计算成本,Grass 需优化 ZKP 以平衡隐私和性能。

市场风险

竞争压力

  • Grass 面临来自集中式数据提供商(如 Luminati)和去中心化竞争者(如 Nodepay)的竞争。替代项目可能提供更低成本或更丰富功能,吸引 AI 开发者。
  • 需持续创新以保持市场领先地位。

监管合规挑战

  • 数据隐私法规(如 GDPR)可能对去中心化数据收集提出更高要求,监管变化可能增加运营成本或限制某些活动。
  • 研究表明,DePIN 项目需适应不同司法管辖区的监管环境,Grass 可能面临合规压力。

社区信任重建

  • 首次空投分配因 Phantom 钱包问题引发社区不满,需重建信任以维持用户参与度。
  • 任何进一步的社区管理失误可能导致用户流失,影响长期发展。

代币经济管理

  • 当前币价由供给端狂热驱动(低流通盘+交易所上线效应),而非真实AI数据采购需求。
  • GRASS 代币的总供应量为 10 亿枚,需管理分配以避免市场波动。早期投资者和团队解锁可能导致价格压力,需平衡用户激励和市场稳定性。

7.3 小结

Grass 在 DePIN 和 AI 数据领域展现出显著潜力,凭借技术创新、市场定位和庞大的用户基础占据先机,适合关注 DePIN 和 AI 趋势的投资者。当前阶段持续以低门槛的形式参与Grass仍是不错的选择。

但其技术落地和市场竞争风险需密切关注。重点关注技术上去中心化愿景的实现、需求端实际交易的验证、移动应用推出后用户的持续增长,这些都是未来发展历程中的重要里程碑。如果上述问题可以一一实现,则Grass的长期价值依然值得期待。

特别声明:DePINone Labs所有文章仅用于资讯和知识目的,不构成任何投资建议。

部分参考内容

  • Gitbook of Grass https://grass-foundation.gitbook.io/grass-docs/introduction
  • DePIN’s Imperfect Present & Promising Future: A Deep Dive https://www.compound.vc/writing/depin (后续将转载并解读)
  • Reshaping the data layer of AI with Grass https://blockworks.co/news/depin-grass-reshaping-ai-data-layer
  • Grass DePIN Protocol Review: Data for AI and Monetization of Internet Connectivity https://medium.com/@alexanderallenme/grass-depin-protocol-review-data-for-ai-and-monetization-of-internet-connectivity-6b616f799134
  • Grass Unveils 2025 Roadmap: What You Need To Know https://www.bitget.com/news/detail/12560604497754
  • For AI that serves people, data curation DePINs hold the key | Opinion https://crypto.news/ai-that-serves-people-data-curation-depins-hold-key/